|
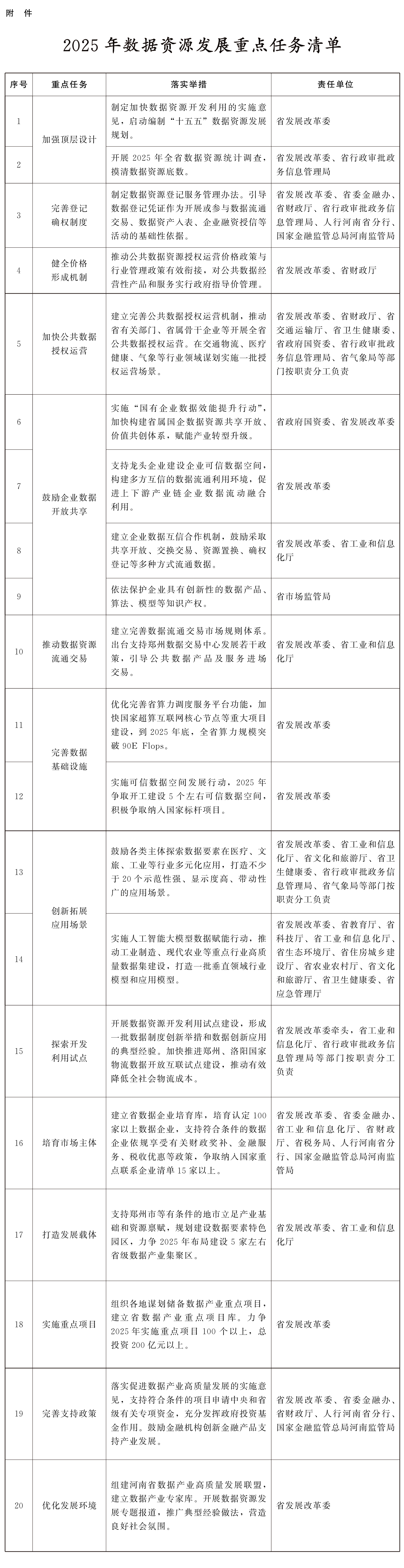
河南省2025年數據資源發展工作要點时间:2025-05-08 【转载】 豫發改數據〔2025〕244號 各省轄市人民政府、濟源示范區、航空港區管委會,省有關單位: 《河南省2025年數據資源發展工作要點》已經省政府同意,現印發給你們,請認真貫徹落實。 河南省發展和改革委員會 2025年4月5日 河南省2025年數據資源發展工作要點 為貫徹黨的二十大和二十屆二中、三中全會精神,落實省委、省政府有關決策部署,聚焦“四高四爭先”,扎實推進2025年數據資源開發利用各項任務,充分釋放數據要素價值,積極融入全國一體化數據市場建設,加快培育以數據為驅動的新質生產力,制定本工作要點。 一、健全數據資源基礎制度體系 (一)加強頂層設計。制定加快數據資源開發利用的實施意見,建立健全數據開發利用全流程制度規則框架,統籌推進各類數據資源開發利用。深化“十五五”數據資源發展重點思路研究,啟動編制“十五五”數據資源發展規劃。開展2025年全省數據資源統計調查,摸清數據資源底數。(責任單位:省發展改革委、省行政審批政務信息管理局) (二)完善登記確權制度。加快建立統一的數據資源登記規則,明確登記要求、登記類型、登記流程等,依托國家數據資源登記平臺,一體化推進公共數據、企業數據、個人數據登記管理。積極引導數據登記憑證作為開展或參與數據流通交易、數據資產入表、企業融資授信等活動的基礎性依據。(責任單位:省發展改革委、省委金融辦、省財政廳、省行政審批政務信息管理局、人行河南省分行、國家金融監管總局河南監管局) (三)健全價格形成機制。推動公共數據資源授權運營價格政策與行業管理政策有效銜接,用于公共治理、公益事業的公共數據產品和服務有條件無償使用,用于產業發展、行業發展的公共數據經營性產品和服務實行政府指導價管理。鼓勵企業與個人數據持有主體探索采用成本定價、收益定價、協商定價等方式形成市場化價格。健全企業數據收益分配機制,引導企業在數據產品和服務的生產、供給、流通、使用中實現數據價值的創造和提升。(責任單位:省發展改革委、省財政廳) 二、強化數據資源高質量供給 (四)加快公共數據授權運營。建立完善公共數據授權運營機制,加強綜合指導,擴大公共數據資源供給,推動省有關部門、省屬骨干企業等開展全省公共數據授權運營。鼓勵有條件的地市、部門先行先試,在交通物流、醫療健康、氣象等數據價值高、應用需求旺盛的行業領域謀劃實施一批授權運營場景,引領帶動數字化轉型發展。(責任單位:省發展改革委、省財政廳、省交通運輸廳、省衛生健康委、省政府國資委、省行政審批政務信息管理局、省氣象局等部門按職責分工負責) (五)鼓勵企業數據開放共享。實施“國有企業數據效能提升行動”,加快構建省屬國企數據資源共享開放、價值共創體系,賦能產業轉型升級。支持龍頭企業牽頭建設場景驅動、技術兼容、標準互通的企業可信數據空間,促進上下游產業鏈企業數據流動融合利用。建立企業數據互信合作機制,鼓勵采取共享開放、交換交易、資源置換、確權登記等多種方式流通數據。依法保護企業具有創新性的數據產品、算法、模型等知識產權。(責任單位:省發展改革委、省工業和信息化廳、省政府國資委、省市場監管局) (六)推動數據資源流通交易。圍繞推進國家數據要素綜合試驗區建設,開展數據流通交易規則、交易標準等領域創新,推動各類數據資源有序流動、合規交易。出臺支持鄭州數據交易中心發展若干政策,引導公共數據產品及服務進場交易,帶動數商和第三方服務機構加快集聚,深化與國內其他數據交易場所互認互通,爭創國家級數據交易場所。(責任單位:省發展改革委、省工業和信息化廳) 三、推動數據資源開發利用 (七)完善數據基礎設施。貫徹實施《河南省算力基礎設施發展規劃(2024—2026年)》,優化完善省算力調度服務平臺功能,加快國家超算互聯網核心節點等重大項目建設,到2025年底,全省算力規模突破90EFlops。實施可信數據空間發展行動,聚焦我省重大戰略需求和優勢特色領域,布局建設企業、行業、城市三類可信數據空間,2025年爭取開工建設5個左右可信數據空間,積極爭取納入國家標桿項目。(責任單位:省發展改革委) (八)創新拓展應用場景。深入實施“數據要素×”行動,鼓勵各類主體探索數據要素在醫療、文旅、工業等行業多元化應用,打造不少于20個示范性強、顯示度高、帶動性廣的應用場景。實施人工智能大模型數據賦能行動,推動工業制造、現代農業等重點行業高質量數據集建設,打造一批垂直領域行業模型和應用模型。(責任單位:省發展改革委、省教育廳、省科技廳、省工業和信息化廳、省財政廳、省生態環境廳、省住房城鄉建設廳、省農業農村廳、省文化和旅游廳、省衛生健康委、省應急管理廳、省行政審批政務信息管理局、省氣象局等部門按職責分工負責) (九)探索開發利用試點。開展數據資源開發利用試點建設,重點在數據資源多、市場需求大的行業和領域,鼓勵各地各有關部門采取“試點領域+試點任務”相結合方式,推進數據融通共享和深度利用,形成一批數據制度創新舉措和數據創新應用的典型經驗,爭取納入“國家數據局重點聯系示范場景”。加快推進鄭州、洛陽國家物流數據開放互聯試點建設,推動有效降低全社會物流成本。(責任單位:省發展改革委牽頭,省工業和信息化廳、省行政審批政務信息管理局等部門按職責分工負責) 四、培育壯大數據產業 (十)培育市場主體。建立省數據企業培育庫,開展數據企業征集認定,首批認定100家以上數據企業,支持符合條件的數據企業依規享受有關財政獎補、金融服務、稅收優惠等政策,力爭培育一批數據領域“獨角獸”“瞪羚”企業,爭取納入國家重點聯系企業清單15家以上。(責任單位:省發展改革委、省委金融辦、省工業和信息化廳、省財政廳、省稅務局、人行河南省分行、國家金融監管總局河南監管局) (十一)打造發展載體。支持鄭州市等有條件的地市立足產業基礎和資源稟賦,規劃建設數據要素特色園區,培育和引進一批高水平數據企業,推動資源共享互補和產業集聚發展。力爭2025年布局建設5家左右省級數據產業集聚區。(責任單位:省發展改革委、省工業和信息化廳) (十二)實施重點項目。圍繞數據資源、數據技術、數據服務、數據應用、數據安全、數據基礎設施等6類業態,組織各地謀劃儲備數據產業重點項目,建立省數據產業重點項目庫。力爭2025年實施重點項目100個以上,總投資200億元以上。(責任單位:省發展改革委) (十三)完善支持政策。落實促進數據產業高質量發展的實施意見,支持符合條件的項目申請中央和省級有關專項資金,充分發揮政府投資基金作用。鼓勵金融機構創新金融產品支持產業發展。對于符合條件的重點項目,積極推薦爭取中央預算內資金、超長期特別國債、地方政府專項債券等支持。(責任單位:省發展改革委、省委金融辦、省財政廳、人行河南省分行、國家金融監管總局河南監管局) 五、優化發展環境 (十四)加強業務培訓。聚焦數據資源開發利用、可信數據空間、數據產業等重點業務,開展政策解讀和業務培訓,提升數據干部業務素養。舉辦數據產業供需對接會,開展數據技術、重點項目、金融服務等對接活動,推動供需雙方互聯互通、互補互融。(責任單位:省發展改革委) (十五)組建產業聯盟。組織有關科研院校、行業協會、重點企業,組建河南省數據產業高質量發展聯盟,建立數據產業專家庫,構建政、產、學、研、金、服、用一體化的發展平臺,促進政企溝通、行業交流,匯聚產業優質資源,服務我省數據產業規范、健康、有序發展壯大。(責任單位:省發展改革委) (十六)加大宣傳力度。加強與主流媒體合作,開展數據資源發展專題報道,及時報道國家及我省數據資源領域政策措施、數據產業培育、數據企業效能提升等方面工作成效,推廣典型經驗做法,營造良好社會氛圍。(責任單位:省發展改革委) 附件:2025年數據資源發展重點任務清單
|
